结直肠癌(CRC)是全球第三大常见恶性肿瘤,也是第二大癌症相关死亡原因。近年来,慢性炎症与结直肠癌的发生和发展之间的密切关系逐渐被揭示,炎症性肠病(IBD)患者的CRC风险显著增加,这提示炎症在肿瘤发生中可能扮演关键角色。
研究背景
结直肠癌(CRC)是全球第三大常见恶性肿瘤,也是第二大癌症相关死亡原因。近年来,慢性炎症与结直肠癌的发生和发展之间的密切关系逐渐被揭示,炎症性肠病(IBD)患者的CRC风险显著增加,这提示炎症在肿瘤发生中可能扮演关键角色。与此同时,肠道微生物及其代谢产物作为宿主代谢过程中的信号分子或底物,被认为可能通过慢性炎症反应和免疫系统的变化,为肿瘤的发生创造有利的内环境。
2025年12月,Gut Microbes杂志发表了一篇题为“Microbial metabolite trimethylamine-N-oxide facilitates colorectal inflammation-cancer transformation by blocking lysosomal degradation of Wnt signaling”的文章。该研究聚焦于肠道微生物代谢产物——氧化三甲胺(TMAO),揭示了其在结直肠炎症癌变过程中通过阻断Wnt信号通路的溶酶体降解来促进肿瘤发生的新机制。

研究方法
本研究是一项多组学分析研究,旨在揭示肠道微生物代谢产物TMAO在结直肠炎症癌变中的作用及机制。研究使用了AOM/DSS诱导的慢性结直肠癌小鼠模型,分为三组:对照组、TMAO处理组(8mg/ml)、TMAO+MSAB(20mg/kg)联合处理组。此外,通过粪菌移植(FMT)将CC和CA小鼠的粪便移植到受体小鼠中,检测Wnt信号通路蛋白表达。同时,利用患者来源的结直肠癌类器官进行体外验证,分为对照组、TMAO(400μM)组和TMAO+MSAB(5μM)组。
研究结果
▌单细胞RNA测序揭示炎症癌变过程中的细胞亚群变化
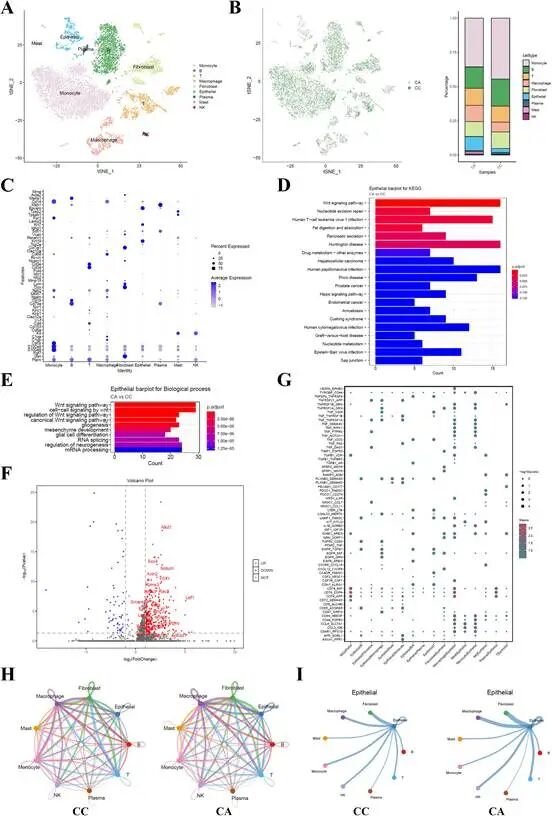
通过单细胞RNA测序(scRNA-seq),研究者对慢性结肠炎(CC)和慢性结直肠癌(CA)小鼠模型的结肠黏膜组织进行了分析。结果显示,结肠黏膜组织中的细胞亚群在两种模型间存在显著差异,共分为9个不同的细胞亚群(图1A)。这些亚群在CC和CA小鼠中的分布既有重叠也有显著差异(图1B),提示细胞亚群的组成在炎症癌变过程中发生了动态变化。特别是在上皮细胞亚群中,Wnt信号通路相关基因显著上调(图1D和E),表明Wnt信号通路在结直肠癌的发生中可能发挥重要作用。这些结果为理解炎症癌变过程中的细胞异质性提供了新的视角,并为后续研究Wnt信号通路在肿瘤发生中的作用奠定了基础。
.jpg)
注:(A) t-SNE图显示慢性结肠炎(CC)和慢性结直肠癌(CA)小鼠(n=3/组)肠道组织的9个细胞亚群;(B)两组间细胞亚群分布的差异;(C)各细胞亚群的基因标记气泡图,气泡大小和颜色分别表示标记基因的表达细胞比例和平均表达水平;(D)上皮细胞中上调基因的KEGG分析;(E)上皮细胞中富集的生物学过程的GO分析;(F)炎症癌变过程中显著上调和下调基因的火山图,标记了Wnt信号通路相关基因;(G) CA组中上皮细胞与主要受体亚群间配体-受体对表达的气泡图;(H)两组细胞亚群的相互作用网络图,气泡代表细胞亚群,线条粗细表示相互作用强度;(I)上皮细胞与其他细胞亚群间的相互作用图,线条粗细表示相互作用强度。
图1单细胞RNA测序揭示炎症-癌症转化过程中的关键细胞特征
▌肠道微生物与代谢物分析揭示TMAO的关键作用
16S rRNA测序结果显示,CA小鼠粪便中的肠道微生物组成与CC小鼠存在显著差异,特别是有益共生菌显著减少,而致病菌显著增加。代谢组分析发现,TMAO在CA小鼠粪便中显著富集,且与多种肠道微生物的变化呈显著相关性,提示TMAO可能是肠道微生物代谢产物中促进结直肠癌发生的关键因素。这一发现不仅揭示了肠道微生物与结直肠癌之间的潜在联系,还为后续研究微生物代谢产物在肿瘤发生中的作用提供了重要线索。
▌TMAO显著促进结直肠癌的发生
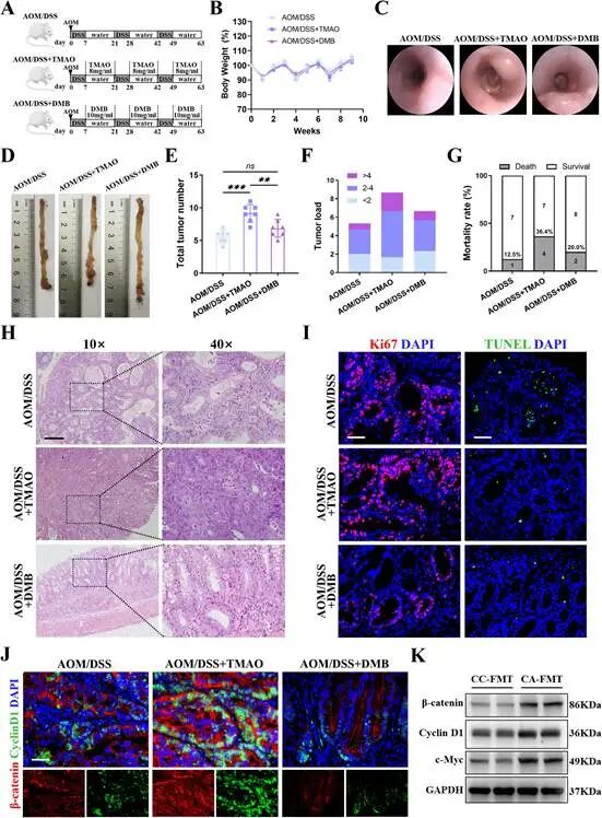
在AOM/DSS诱导的CA小鼠模型中,TMAO处理组的小鼠表现出更严重的肿瘤发生,肿瘤数量和大小显著增加(图2E和F),生存率降低(图2G)。组织学分析显示,TMAO处理的小鼠肠道组织中腺癌和结构异型增生显著增加(图2H),提示TMAO促进了肠道肿瘤的发生和进展。此外,TMAO处理还导致肿瘤组织中Ki67阳性细胞增多(表示细胞增殖增加),TUNEL阳性细胞减少(表示细胞凋亡减少),进一步证实了TMAO对肿瘤细胞增殖和存活的促进作用(图2I)。这些结果表明,TMAO在结直肠癌的发生和发展中扮演了重要角色,为后续研究其潜在机制提供了有力的证据。
.jpg)
注:(A) AOM/DSS诱导的结直肠癌(CA)模型实验流程(n=8-11/组);(B) TMAO或DMB处理小鼠在CA诱导期间的体重动态变化;(C)小鼠肠道内肿瘤数量和大小的代表性内窥镜图像;(D)小鼠肠道内肿瘤的代表性宏观观察结果;(E)建模结束时肠道肿瘤的总数;(F)建模结束时肿瘤负荷(按肿瘤数量分布的肿瘤大小);(G) CA诱导期间小鼠的死亡率;(H)小鼠肠道肿瘤的代表性组织学图像。比例尺=200μm;(I)肠道肿瘤的Ki67和TUNEL染色免疫荧光图像。比例尺=50μm;(J)小鼠肿瘤组织中β-catenin和Cyclin D1的免疫荧光共染色图像。比例尺=50μm;(K)肠道微生物及其代谢产物对Wnt信号通路影响的Western blot分析。
图2 TMAO加速肠道癌变
▌TMAO通过激活Wnt信号通路促进结直肠癌发生
研究发现,TMAO处理显著增加了小鼠肠道组织中Wnt信号通路相关蛋白β-catenin、Cyclin D1和c-Myc的表达(图2J)。免疫荧光染色结果也证实了TMAO处理后肿瘤组织中β-catenin和Cyclin D1表达水平的升高(图2J)。进一步的实验表明,TMAO通过与热休克蛋白家族A成员8(Hspa8,也称为Hsc70)相互作用,阻断了β-catenin蛋白的溶酶体降解,从而增加了下游靶基因Cyclin D1和c-Myc的表达,促进了结直肠癌的发生。这一发现揭示了TMAO通过影响Wnt信号通路的关键蛋白β-catenin来促进结直肠癌发生的具体机制,为开发针对TMAO或Wnt信号通路的治疗策略提供了新的靶点。
▌粪菌移植和无菌鼠实验验证TMAO的作用
粪菌移植实验显示,接受CA小鼠粪菌移植的受体小鼠肠道组织中Wnt信号通路相关蛋白表达显著上调,而接受CC小鼠粪菌移植的小鼠则无此变化(图2K)。此外,无菌鼠(GF)实验进一步证实了肠道微生物及其代谢产物TMAO在结直肠癌发生中的作用。GF小鼠在补充胆碱后,TMAO水平显著降低,结肠肿瘤发生减少,Wnt信号通路相关蛋白表达下调。这些结果表明,肠道微生物及其代谢产物TMAO在结直肠癌的发生中发挥了重要作用,为通过调节肠道微生物群落来预防和治疗结直肠癌提供了理论依据。
▌患者来源类器官实验验证TMAO的作用机制
在患者来源的结直肠癌类器官中,TMAO处理显著提高了类器官的成球效率和细胞增殖能力,同时增加了Wnt信号通路相关蛋白的表达。而联合使用Wnt/β-catenin信号通路抑制剂MSAB则能显著抑制这些效应,提示TMAO通过Wnt信号通路促进结直肠癌的发生。这些结果进一步证实了TMAO在结直肠癌发生中的作用机制,并为开发基于TMAO或Wnt信号通路的治疗策略提供了临床相关的证据。
总结
本研究通过多组学分析手段,系统地揭示了肠道微生物代谢产物TMAO在结直肠炎症癌变中的关键作用及其分子机制。与以往主要基于临床样本相关性分析的研究不同,本研究不仅证实了TMAO与结直肠癌风险之间的正相关关系,还进一步阐明了TMAO通过与Hspa8相互作用,阻断β-catenin的溶酶体降解,从而激活Wnt信号通路,促进结直肠癌发生的具体机制。这一发现为结直肠癌的预防和治疗提供了新的潜在靶点,例如通过饮食调节、益生菌干预或小分子药物抑制TMAO的生成和作用,可能有助于降低结直肠癌的发生风险。此外,本研究还强调了肠道微生物与宿主健康之间的复杂相互作用,提示未来研究应进一步探索肠道微生物群落及其代谢产物在其他炎症相关疾病中的作用机制。
参考文献
YANG K, LIU Z, WANG H, et al. Microbial metabolite trimethylamine-N-oxide facilitates colorectal inflammation-cancer transformation by blocking lysosomal degradation of Wnt signaling[J]. Gut Microbes, 2025; 17(1): 2597626. DOI: 10.1080/19490976.2025.2597626.
“医学论坛网”发布医学领域研究成果和解读,供专业人员科研参考,不作为诊疗标准,使用需根据具体情况评估。
copyright©医学论坛网 版权所有,未经许可不得复制、转载或镜像
京ICP证120392号 京公网安备110105007198 京ICP备10215607号-1 (京)网药械信息备字(2022)第00160号