在炎症性肠病(IBD)的治疗中,吸烟的影响一直是一个令人困惑的谜题。一方面,吸烟被认为对克罗恩病(CD)有害,而另一方面,它却对溃疡性结肠炎(UC)有益。这种矛盾的现象背后隐藏着怎样的机制?
在炎症性肠病(IBD)的治疗中,吸烟的影响一直是一个令人困惑的谜题。一方面,吸烟被认为对克罗恩病(CD)有害,而另一方面,它却对溃疡性结肠炎(UC)有益。这种矛盾的现象背后隐藏着怎样的机制?
吸烟对IBD的双重影响:揭示微生物群和代谢物的关键作用
IBD领域最吊诡的环境因子莫过于香烟:它能降低UC发病风险,却又是CD的加速器;戒烟常让UC患者血便暴增,却让CD患者松一口气。过去二十年,大量流行病学与动物实验反复验证这一“双刃剑”现象,但机制始终停留在“尼古丁可能调节Th细胞”之类的模糊猜想,临床无法转化为可操作的干预点。随着微生物-免疫轴研究升温,人们发现吸烟可改变粪便菌谱,却没人把“香烟-代谢物-黏膜菌-免疫表型”四环完整串联,更不清楚为何同一菌群变化会在UC与CD中产生相反结局。
IBD是一种复杂的慢性疾病,其发病机制涉及遗传和环境因素。近年来,肠道微生物群和代谢物在IBD发病机制中的作用逐渐被揭示,但吸烟如何通过这些途径影响IBD仍不清楚。

2025年7月,Gut杂志发表了一篇题为“Smoking affects gut immune system of patients with inflammatory bowel diseases by modulating metabolomic profiles and mucosal microbiota”的研究文章,通过多组学分析,揭示了吸烟如何通过调节肠道微生物群和代谢物影响IBD的发病机制。
临床-组学-无菌鼠三平台串联,香烟成分→黏膜菌→免疫轴一步不漏
本研究是一项多中心、横断面与机制验证相结合的综合试验,旨在阐明吸烟通过“粪便代谢物-结肠黏膜菌-局部免疫”轴驱动IBD异向效应的完整路径。
样本与分组:共纳入94例受试者,分为健康对照(HC)10例、UC84例、CD24例;每组再按吸烟状态细化为从不吸烟、已戒烟、当前吸烟三层。采集唾液、粪便及结肠镜下灌洗液(富集黏膜菌)三部位样本。
干预与模型:1. 体外——测定香烟相关芳香化合物(羟基喹啉、儿茶酚等)对代表菌株的生长/抑制浓度;2. 体内——无菌C57BL/6及BALB/c小鼠构建“口腔菌-单殖”模型,并在饮用水中添加0.8%羟基喹啉模拟吸烟代谢环境;3. 疾病模型——分别采用恶唑酮(Th2优势,模拟UC)与TNBS(Th1优势,模拟CD)诱导的结肠炎模型评估S.mitis对炎症程度的影响。
评价指标:主要终点:吸烟状态与粪便短链脂肪酸(SCFAs)、芳香化合物(ACs)丰度的差异;黏膜菌中“口腔来源共丰度组(CAG4)”相对丰度。次要终点:无菌小鼠结肠固有层Th1、Th17、IFN-γ⁺CD8⁺数量;两种化学性结肠炎的组织学评分及疾病活动指数(DAI)。
吸烟通过调节代谢物和微生物群影响IBD患者的肠道免疫系统,UC获益、CD受损
▌粪便代谢谱:吸烟者SCFAs与ACs同步升高UC当前吸烟者粪便乙酸、丁酸浓度比已戒烟者分别提高1.6倍与2.1倍(P<0.01);芳香化合物中羟基喹啉、儿茶酚上调最显著(P<0.001)。CD虽样本量小,但呈同一趋势。SCFAs升高或强化屏障修复,为UC的“吸烟保护”提供微环境;而ACs则扮演“生态过滤器”,为后续口腔菌异位定植扫清竞争对手(图1C-D)。

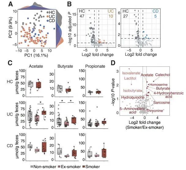
图1 吸烟者粪便中乙酸和丁酸水平显著高于戒烟者
具体而言,UC患者中吸烟者的粪便中乙酸和丁酸水平显著高于戒烟者(图1C)。此外,吸烟者的粪便中还检测到更高水平的水杨酸、儿茶酚和4-羟基苯甲酸等芳香化合物(图1D)。这些结果表明,吸烟可能通过直接或间接调节肠道微生物群,影响粪便代谢物的组成。SCFAs的增加可能有助于维持肠道屏障功能,而芳香化合物的增加可能促进口腔细菌在结肠黏膜中的异常定植。
▌黏膜菌谱:CAG4(口腔共生菌)在吸烟者结肠富集2.3倍(图2E)基于灌洗液16S的共丰度网络把受试者聚成A-C三型,C型以“高口腔菌-低本土菌”为特征,45.8%为当前吸烟者。CAG4中链球菌属平均相对丰度在UC吸烟者达4.7%,显著高于从不吸烟者1.2%(P=0.002)。

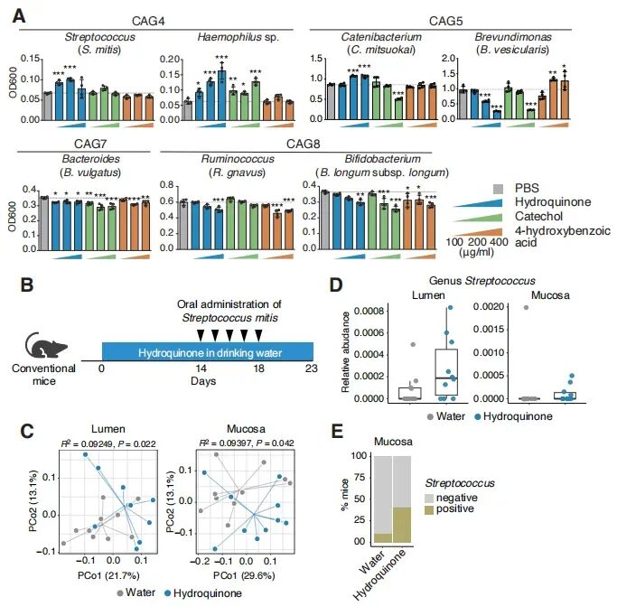
图2 吸烟者结肠黏膜中链球菌(Streptococcus)等口腔细菌的相对丰度显著增加
吸烟与结肠黏膜中口腔细菌的增加有关。通过16SrRNA基因测序,研究发现吸烟者结肠黏膜中链球菌(Streptococcus)等口腔细菌的相对丰度显著增加(图2E)。这些口腔细菌在结肠黏膜中的异常定植可能与吸烟诱导的免疫反应有关。作者讨论指出,这种异常定植可能通过改变局部免疫环境,影响IBD的发病机制。
▌香烟成分体外筛选:羟基喹啉“抑本土、促口腔”双效浓度依赖羟基喹啉100μg/mL即可抑制Bacteroides vulgatus、Bifidobacterium longum等“土著”生长60%,却使S.mitis增殖提高1.8倍。饮水添加0.8%羟基喹啉两周后,常规小鼠结肠黏膜S.mitis检出率由25%升至70%(P=0.022)(图3A,D-E)。作者认为,香烟来源的羟基喹啉在肠腔达到“亚抑菌”浓度时,相当于为口腔菌提前“清场”并颁发定居许可证。

图3 芳香化合物促进链球菌在结肠中的异位定植
通过无菌小鼠实验,研究发现链球菌(Streptococcus mitis)能够诱导结肠中的干扰素(IFN)-γ产生T细胞。此外,链球菌在UC小鼠模型中减轻炎症,而在CD小鼠模型中加剧炎症。这些结果表明,吸烟通过调节结肠黏膜中的微生物群,影响肠道免疫反应,从而对UC和CD产生不同的影响。这种差异可能与链球菌诱导的Th1免疫反应有关,Th1反应在UC中可能具有保护作用,而在CD中则可能加剧炎症。
总结
本研究首次把“香烟-芳香代谢物-口腔菌异位-Th1偏移”完整链路搬上实验台,用多组学+无菌鼠双重证据解释为何同一吸烟行为对UC与CD呈现镜像效应:羟基喹啉等香烟成分重塑肠腔生态,选择性放大口腔S.mitis的定植,该菌通过essD等基因簇驱动Th1/IFN-γ轴,进而在Th2主导的UC中起抑制炎症作用,却在Th1主导的CD中火上浇油。研究不仅填补了吸烟差异效应机制空白,更提供了可干预的“代谢-菌”双靶点——未来或可通过调控SCFAs/ACs比例、精准清除或补充S.mitis,为准备戒烟的UC患者及持续吸烟的CD患者制定个体化策略。
参考文献
Miyauchi E, Taida T, Uchiyama K, et al. Smoking affects gut immune system of patients with inflammatory bowel diseases by modulating metabolomic profiles and mucosal microbiota[J]. Gut. 2025 Aug 25:gutjnl-2025-334922. DOI: 10.1136/gutjnl-2025-334922.
“医学论坛网”发布医学领域研究成果和解读,供专业人员科研参考,不作为诊疗标准,使用需根据具体情况评估。
copyright©医学论坛网 版权所有,未经许可不得复制、转载或镜像
京ICP证120392号 京公网安备110105007198 京ICP备10215607号-1 (京)网药械信息备字(2022)第00160号